How do I check the alarm log on my generator's control panel?
This article provides a step-by-step guide to navigating to and accessing your home standby generator alarm log. The alarm log may be helpful when troubleshooting issues or reviewing your unit's status history.
Note: A navigation map for the controller is provided below for reference. A complete navigation map is located in the generator's owner's manual. See Where can I find a user manual or other documentation for my home standby generator?
Environment
This article applies to Generac home standby generators with the following control panels:
Evolution 1 and Evolution 2 instructions
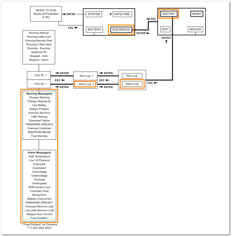
Check alarm log
- Open the generator lid. To access the generator's control panel, you must unlock both sides of the lid with your key.
- Press OFF. It is best practice to power down the unit before continuing.
- The control panel display should read "SWITCHED TO OFF".
- Press ESC to access the Main Menu.
- Use the arrow keys above and below the enter button to navigate to EDIT; when highlighted, press ENTER to select.
- Select SUB MENUS.
- Select HISTORY.
- Select ALARM LOG.
- Use the arrow keys to scroll through the alarm log history.


Return the generator to AUTO (automatic standby mode)
- Press ESC until you navigate back to the main menu.
- When the SYSTEM main menu option appears in the upper left corner.
- Press ENTER, then press AUTO to return to automatic standby mode.
Note: When in AUTO mode, the generator will display "READY TO RUN," and the green LED light on the side of the generator will be on.
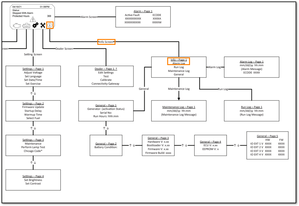
Power Zone 410 instructions
Navigation
Use the navigation arrows (D) to navigate between the screens. Use the ESCAPE button (E) to go back to the previous screen or selection and use the ENTER button (F) to confirm a selection.
Check alarm log
- Press OFF (B) then press ESCAPE (E).
- Use the down arrow (D) to select the Info Screen icon, then press ENTER (F).
- Press ENTER on Alarm Log.
- Use the arrow keys to scroll through the Alarm Log history.

Return the generator to AUTO (automatic standby)
- Press ESCAPE (E) repeatedly until the main screen appears, with the time and date shown on the top line.
- Press AUTO (A) to place the generator in automatic standby mode.
- Confirm that the display shows Status: Ready to Run.